MetaManager
概述
MetaManager 是 edged 和 edgehub 之间的消息处理器。它还负责在轻量级数据库(SQLite)中存储/检索元数据。
Metamanager 有下列操作:
- 插入
- 更新
- 删除
- 查询
- 响应
- 节点连接
- 元数据同步
插入
创建新对象时,将通过云接收 插入 操作消息。例如,通过云创建/部署的新用户应用程序 Pod。

edgehub 通过云接收 插入 操作请求。它将请求分派给 MetaManager,其将此消息保存在本地数据库中。然后,MetaManager 向 edged 发送异步消息。edged 处理插入请求,例如通过启动 pod 并在消息中填充响应。MetaManager 检查消息,提取响应并将其发送回 Edged,Edge 将其发送回云端。
更新
更新 操作可以发生在云/边缘的对象上。
更新消息流类似于插入操作。此外,metamanager 会检查正在更新的资源是否已在本地更改。只有存在差异的时候,更新的数据才会被存储到本地,并且更新消息被传递给 edged ,响应被返回给云端。

删除
当云端有对象(例如 Pod)被删除时,删除操作会被触发

查询
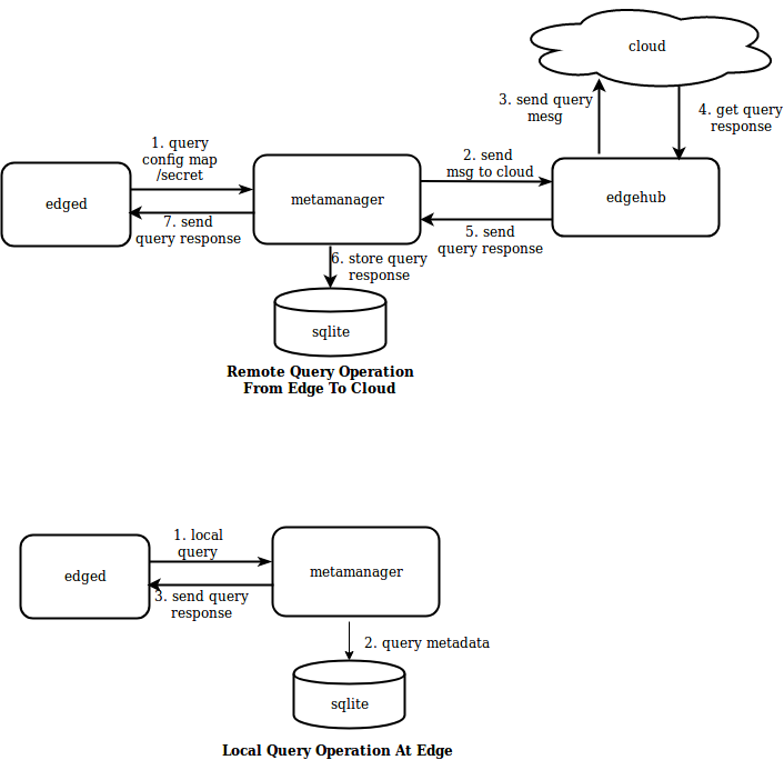
查询操作 使您可以在边缘本地查询元数据,也可以从云中查询一些远程资源(如 maps/secrets)。Edged 从 metamanager 查询此元数据,metamanager 进一步处理本地/远程查询处理,并将响应返回给 edged。Message 资源可以根据分隔符 '/' 分为 3 个部分 (resKey、resType、resId)。

响应
对于在云/边缘执行的任何操作,都会返回 响应。上述的操作显示了来自云或本地边缘的响应流。
节点连接
从 edgeHub 接收 节点连接 操作消息,提供有关云连接状态的信息。MetaManager 在内存中跟踪此状态,并将其用于某些操作,例如向云执行远程查询。
元数据同步
元数据同步 操作消息由 metamanager 定期发送,以同步在边缘节点上运行的 pod 的状态。同步间隔可在 conf/edgecore.yaml 中配置(默认为 60 秒)。
meta:
sync:
podstatus:
interval: 60 #seconds